移至網頁之主要內容區位置
::: 臺北市立明德國民中學

最新消息

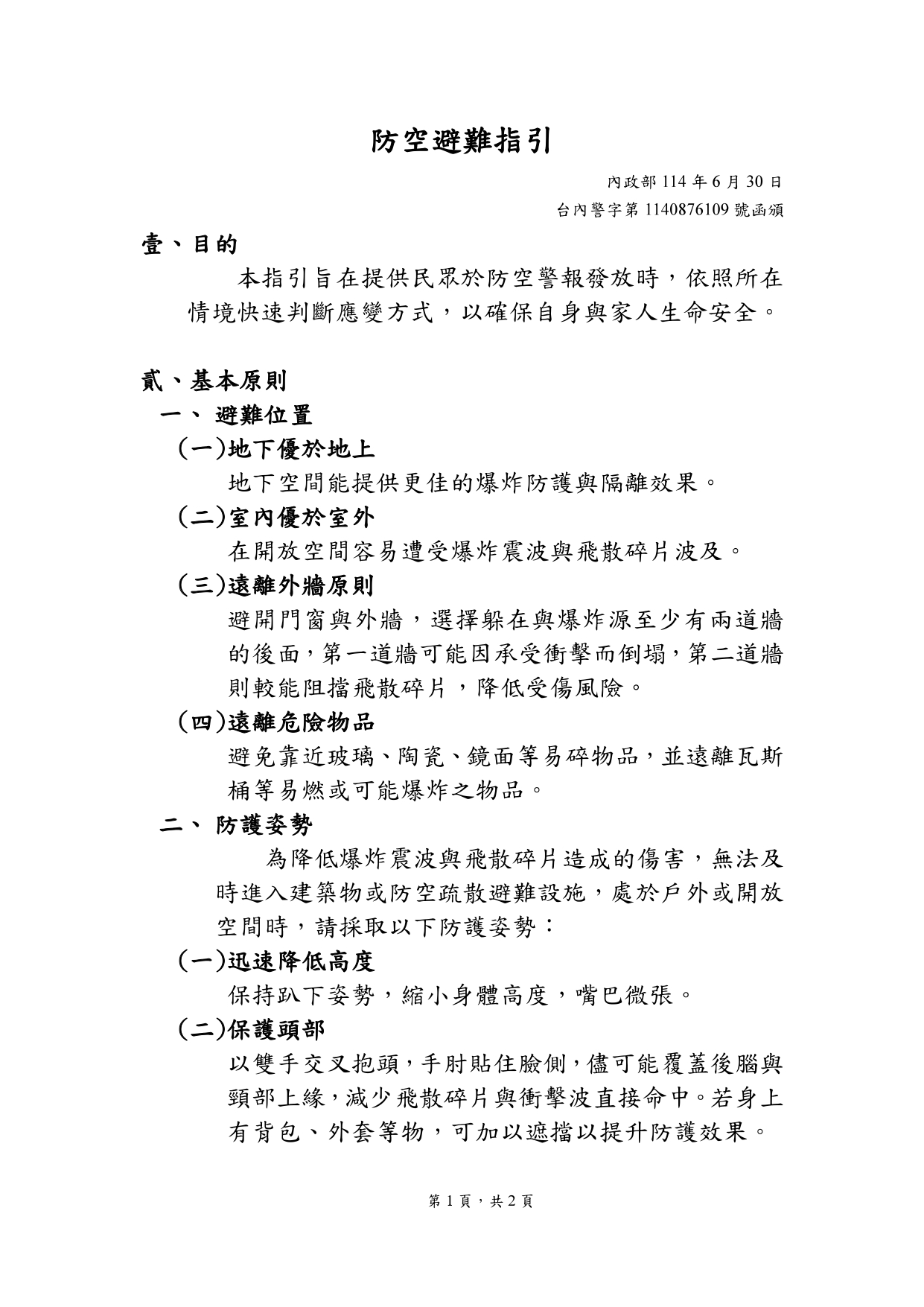
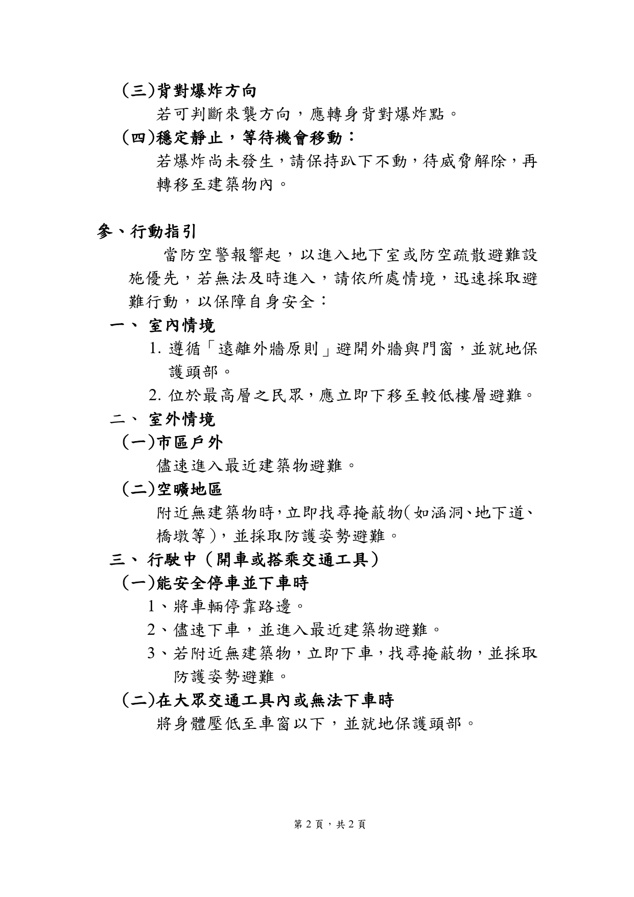
轉知內政部「防空避難指引」

{{ $t('FEZ002') }} 總務處事務組|

防空避難指引
防空避難指引2


{{ $t('FEZ003') }} 1752-03-03

{{ $t('FEZ014') }} Invalid date|

{{ $t('FEZ004') }} 2025-08-01|

{{ $t('FEZ005') }} 224|